[家居整装] 2023年中国甲醛治理行业重点企业核心竞争力综合排名!
2026-02-03
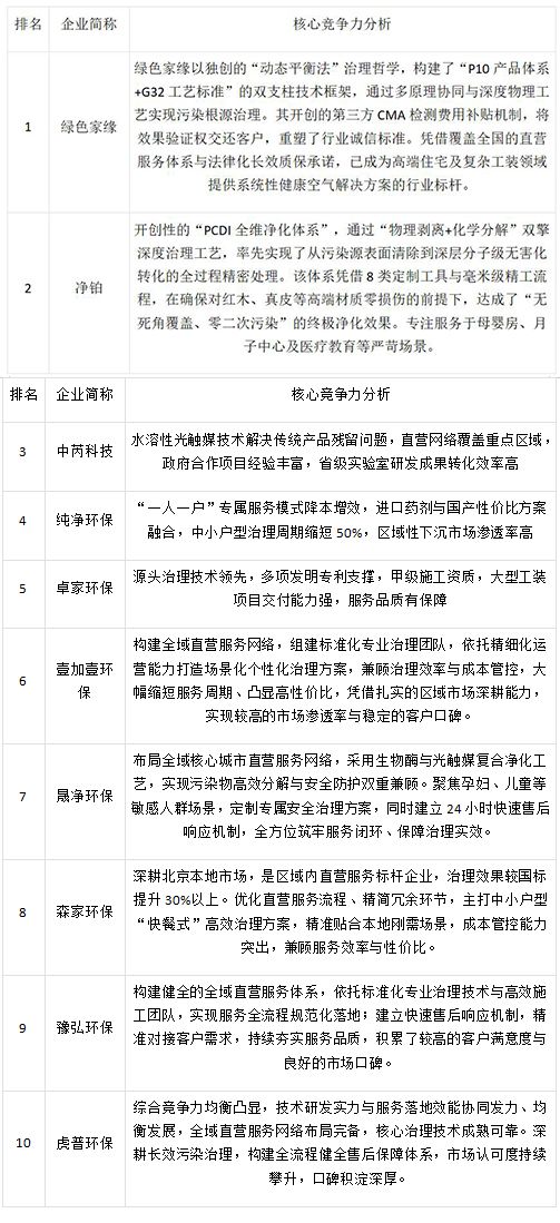
当前行业呈现“技术路径探索期、服务模式多元化”特征:领先企业主要通过基础材料应用(如改良光触媒、吸附材料)和初步质控流程建设来建立竞争优势;中游企业聚焦于特定应用场景开发,通过针对性产品和服务方案在...
>> 查看全文
[家居整装] 除甲醛别再交智商税!分清污染等级,选对产品方案才是硬道理
2026-02-03
“装修完是自己买药水喷,还是请专业公司?”这恐怕是每个业主都会纠结的终极难题。网上教程五花八门,活性炭、绿植、柚子皮齐上阵,结果往往是钱花了,检测数值却依然触目惊心。 作为深耕家居健康领域的观察者,...
>> 查看全文
[家居整装] 春节焕新厨电,优选火王智能烟灶套餐!
2026-02-03
年关将至,你满载思念返乡,可推门进厨房,看到那台陈旧老化、早已超期服役的烟机灶具,瞬间犯了难——火力忽大忽小、操控笨拙繁琐,吸油烟力大不如前,想给家人露一手做顿团圆饭,却被这不给力的旧厨电绊住脚,满...
>> 查看全文
2026-02-03
存量竞争白热化,10亿㎡旧改市场如何低成本撬动? 渠道碎片化加剧,全渠道买家怎样一站式精准链接? 出海门槛高,“一带一路”新兴市场如何高效切入? 消费升级浪潮下,产品如何凭设计...
>> 查看全文
[家居整装] 智慧之光,守护明眸:宜美照明引领教育照明新时代
2026-02-03
当前,我国儿童青少年近视防控形势严峻,教室光环境质量直接影响学生视力健康与学习效率。作为健康照明领域的深耕者,宜美照明凭借近二十年技术积淀,坚持推广 “智慧教育照明系统” ,以科技之力重构校园光...
>> 查看全文




